今週から、11月定例会議の一般質問が続いています。
私は明後日、5日(金)に登壇予定で、画像の5項目の質問通告をしています。


取り上げる項目、ざっくりとお伝えします!
↓ ↓ ↓
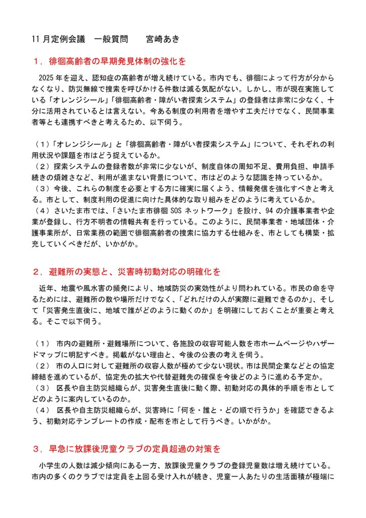
【1,徘徊高齢者の早期発見体制の強化を】
ご高齢者の「2025年問題」真っ只中になり、認知症が原因で行方不明となられる方も増えています。
しかし、市が対策として現在実施している制度は、利用者があまりに少なく、ほぼ活用できていません。
その為、現状確認と提案をします!
【2,災害時初動対応の明確化を】
市民相談を複数いただき、取り上げる内容です。
私も、市民の命を守るために「避難所に避難できる人数公表」と「地域での初動」が重要と考えるため、改善を要望します!
【3,早急に放課後児童クラブの定員超過の対策を】
こちらも、市民相談を受けての質問です。
放課後児童クラブの登録児童数は増え続けており、飽和状態です。少しずつ、場所が増えているクラブもありますが、まだまだ安全確保が困難な現状だと現場の声をお聞きました。早急な対応を求めます!
【4,小中学生のSNSトラブルに適切な対応を】
9月の決算資料の中で、私がとても気になった内容です。近年、小中学生のSNS利用が増え、誹謗中傷や個人情報の取り扱いの問題、友人関係のトラブルなどが少しずつ増えています。
SNSの影響が、「子どもたちの命に関わる事例」もゼロではありません。適切な対応を求めます!
【5,くきストリートフェスティバルの駅側に案内表示を】
10月に開催された「くきストリートフェスティバル」に訪れた際、大きな違和感を感じたので取り上げます。
同じ時期に長年行われていた「市民まつり」がなくなり、規模が小さい別のイベントが開催され2回目でしたが、もっと来場を促す工夫をすべきと考えます!
以上です。

私は毎回のことですが、答弁がどのようになるか全く分かりません。精一杯、時間内に色々と確認していきます!
宮崎あき